4月29日,我校第十届中国国际大学生创新大赛决赛在T2报告厅成功举行。校党委书记陈一端、党委副书记、院长刘光明、党委委员、副院长马国玄、各二级学院分管领导、参赛项目团队及学生代表共计260余人观摩比赛。大赛邀请谢志辉、周迪、李尤晏、陈铎、周敏等校内外资深双创赛事专家担任评委。

陈一端致开幕词时指出,近年来学校高度重视创新创业创造教育,“三创”教育工作成绩斐然,广大师生要以创新赛事为契机培养创新精神和实践能力,激发创造力和想象力。他对我校学子寄予殷切期望:一是树立远大理想,将创新创业梦与“中国梦”紧密结合,为中华民族伟大复兴贡献青春之力;二是多读书、读好书,提升专业素养,让创新创业获得源源不断的灵感,为梦想注入活力。

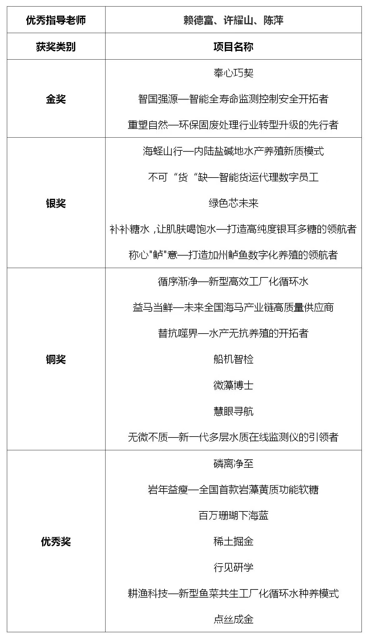
大赛自启动以来,经过二级学院院赛、校赛网评等层层选拔,最终共有“职教赛道”18个项目和“红旅赛道”4个项目晋级校赛决赛,涉及海洋工程装备、海洋水产养殖、新一代信息技术、非遗文化创意、乡村振兴等多个领域。参考国赛和省赛赛制,本次比赛采用“10+5”(10分钟项目路演+5分钟团队答辩)的方式进行。

赛后,本次大赛特邀评委集美大学创新创业中心孵化与赛事部主任、“互联网+”国赛金奖指导老师、第九届“互联网+”国赛网络及现场评委谢志辉老师对本次大赛进行点评,他充分肯定了参赛团队的创新精神和创业热情,同时指出项目存在的不足和改进的方向。他强调,创新大赛是一个系统性工程,各团队要凝聚各方资源为项目发展保驾护航,项目定位应与学校发展定位、专业技术紧密结合,突显专业优势和海洋特色。
此次决赛评选出“职教赛道”金奖2项、银奖4项、铜奖6项,优秀奖6项,“红旅赛道”金奖1项,银奖1项,铜奖1项,优秀奖1项,优秀创新创业指导老师3名。院长刘光明、副院长马国玄分别为优秀指导老师和金奖项目学生团队颁奖。

大学生创新大赛是我校实现高质量就业创业工作的重要抓手之一,自新学期开学以来,学校共组织了近十次创新创业赛事相关的调研及培训,旨在以“创新大赛”为契机,探索“课赛融合、科赛融汇、产赛融通”的三融合模式,致力于用创新创业教育赋能学校职教本科的创立、赋能新技术技能创新人才的培养。
用微信扫描二维码,分享好友和朋友圈
